Wahrnehmungen Barcelonas im 19. Jahrhundert
Einführung
Der Reisebericht stellt eine der zentralen Quellengattungen für das Verständnis der Wahrnehmung von Städten im historischen Kontext dar. Der individuelle Blick des Reisenden bzw. des Autors vermittelt eine gute Vorstellung, was als bemerkenswert und im wörtlichen Sinne merk-würdig angesehen wurde und bildet gleichzeitig die Grundlage für die Wahrnehmung der Reiseetappen und -ziele durch einen potentiellen Leser. Er fundiert also im doppelten Sinne das Bild der Städte. Über die Aufzählung des Gesehenen, Erlebten – und manchmal auch nur Gelesenen – hinaus beschreiben Reiseberichte auch Wege der Erschließung eines Raums, also Strategien der Wahrnehmung, Aneignung und dadurch der Produktion von Raum.
Barcelona in Reiseberichten 1841-50
Dies soll im Folgenden ansatzweise anhand ausgewählter Reiseberichte zu Barcelona aus den Jahren 1841 (Hahn), 1843 (Londonderry), 1845 (Mas), 1847 (Rochau, Vaerst, Wilkomm, Wordsworth), 1849 (Wallis) und 1850 (Quandt) dargestellt werden. [vgl. die Auswahlbibliographie]
Insgesamt werden in den neun Reiseberichten 59 räumliche Objekte der Stadt Barcelona und ihrer nächsten Umgebung insgesamt 180 Mal genannt [Abb. 1], wobei – wenig erstaunlich – die Ramblas mit 14 Nennungen am häufigsten vertreten sind, gefolgt von der Kathedrale mit zehn Nennungen. Der Hafen, die Lonja (Handelsbörse), der Berg Montjuich, die Muralla del Mar (meerseitige Stadtmauer) und die Plaza del Palacio werden je sieben Mal genannt, ferner gibt es 24 Einzelnennungen [Abb. 2]. Betrachtet man die räumliche Verteilung [Abb. 3], so ergibt sich auf den ersten Blick, dass die Gebiete an der Peripherie mit Ausnahme des Bergs Montjuich und seines Forts sowie des beliebten Ausflugsziels Gracia nur sehr vereinzelt vorkommen.
Zur Stadtentwicklung Barcelonas seit dem späten Mittelalter vgl. einführend...
Die Erweiterung (ensanche, eixample) der Stadt, die mit dem Namen Cerdá verbunden ist, setzte erst ab 1860 ein. Vgl. dazu das Quellendossier, Quelle 7, S. 15-17.
Beschriebene Räume der städtischen Peripherie: Gracia und Montjuich
Über den zwei Meilen [Wallis 1849, 29] vor der Stadtmauer im Norden gelegenen Vorort Gràcia schreibt ein Reisender, der unter dem Namen Poco Mas publizierte:
"The road from the Puenta [!] del Angel to the pretty town of Gracia is much frequented on holidays; it is a complete promenade, the carriages going by a road on one side of it, and returning by another opposite. It is well planted with trees, and there are a great number of marble seats on each side. In Gracia on these occasions there are balls, and a variety of amusements. There, amongst the medley of gay people of all classes, may be seen the Catalonian country beau in his national costume, which it must be confessed is neither prepossessing nor picturesque." [Mas 1845, 386f.] Gracia lag damals noch außerhalb der Stadtmauern, war aber in der Vorstellung wie unter Nutzungsaspekten ein integrierter Raum. Denn zumindest sonn- und feiertags war der Vorort ein beliebtes Ausflugsziel für die Städter, und auch die Reisenden statteten dort einen obligatorischen Besuch ab.
Ein weiteres Ensemble außerhalb der Stadtmauern steht im Zentrum der Aufmerksamkeit vieler Reisenden – nämlich der Montjuich. Diese die Stadt überragende und zum Schutz derselben mit einem Fort versehene Anhöhe gilt als Wahrzeichen der Stadt, das bereits bei ihrer Ankunft den Reisenden ins Auge fällt. So schreibt Londonderry: "Barcelona is a large city, with a large and spacious harbor, fine ramparts and a beautiful Alameda. The great fortress of Montjuis, on the high hill on the north entrance of the bay, is extremely picturesque." [Londonderry 1843, 89] Der Besuch der Feste war jedoch nur mit spezieller Genehmigung möglich. Wallis berichtet:
"At last we reached the fortress, which sits impregnable upon the summit, and to our chagrin were quietly informed by the sentinel at the postern, that we could not enter, without a permit. This we had not provided, through ignorance of its necessity, and we accordingly put in our claim to their politeness as strangers. The sentinel called the corporal, the corporal went to his officer, the officer hunted up the governor, and by the same gradations a polite message descended to us, to the effect, that, as we were strangers, the usual requisition would be waived, if we knew any body in the castle by name, whom we could go through the form of asking for. We knew no one, and being reasonable people, went on our way in ill humor with no one but ourselves. Not being, any of us, military men, which in a company of three, from our land of colonels, was quite a wonder, we persuaded ourselves that we had not lost much, for from the base of the fortress we had a charming view of the white city". [Wallis 1849, 29f.]
Das außerhalb der Stadtmauer gelegene neuere Viertel Barceloneta eignete sich kaum zur touristischen Besichtigung. Es war aber ein wichtiger Referenzpunkt bei der Situierung der Stadt.
Beschriebene Räume innerhalb der Stadtmauern
Betrachtet man die Verteilung der genannten räumlichen Objekte innerhalb der Stadtmauern [Abb. 4], so lassen sich ebenfalls in einer ersten Annäherung einige Aussagen treffen. Als für die Reisenden zentral zeigt sich der Weg vom Hafen über die Plaza del Palacio mit ihren angrenzenden Gebäuden, die Muralla del Mar bis zu den Ramblas. An diesem Weg finden sich 70 der 180 Nennungen von Orten, also fast 40 %. Zum anderen werden weite Teile der Stadt überhaupt nicht genannt – an erster Stelle ist hier El Raval, der Stadtteil südwestlich der Ramblas, zu nennen. Allein Mas bezieht sich auf diese Gegend, wenn er schreibt: "Steam had found its way to the factories". [Mas 1845, 375] Nach einer Beschreibung der neu angesiedelten Industrien kommt er ferner auf "La Carcel Nueva" [ebd., 378], das neue Gefängnis in der Nähe des Stadttores San Antonio zu sprechen und betont dessen hartes Regime, aber auch die Anstrengungen für eine Wiedereingliederung der Insassen in die Gesellschaft und seine Sauberkeit. Er schreibt:
"The prisoners are allowed to make their complaints to the members of the Junta appointed to visit the prison daily; and the Alcaide, or Governor is forbidden, under pain of dismissal, to rebuke any prisoners who may have complained, or even to speak to them on the subject. The instructions to the Governor are that he is to be humane, prudent, and impartial in the fulfilment of his duties; the grand object being to restore the delinquents to society, as repentant and useful members thereof. All the regulations for the internal management and economy of the prison are based upon these principles. The prisoners are occupied in a variety of handicrafts, in which they are instructed by competent persons." [Mas 1845, 378f.]
Das Interesse an diesen neuen Ansätzen des Justizvollzugs geht so weit, dass Mas selbst das Gefängnis besucht und es anschließend dem Leser in aller Ausführlichkeit schildert. Mit dieser Ausnahme bleibt der Raval außerhalb des Fokus der Reiseberichte, ähnlich wie große Teile der Altstadt zwischen dem Hafen und der Kathedrale bzw. nordöstlich der letztgenannten. Dieses Fehlen bedeutet zum einen, dass entweder die Autoren diese Bereiche nicht aufsuchten, oder sie für nicht erwähnenswert hielten. Zum anderen führte es jedoch auch dazu, dass auf der geistigen Landkarte, die sich der Leser der Berichte von der Stadt machte, jene Gegenden nicht vorhanden waren.
Funktionen der räumlichen Objekte in den Reiseberichten
Um der Genese der durch die Texte vermittelten Räume Barcelonas noch etwas weiter nachzugehen, müssen die Funktionen der topographischen Angaben für die Berichte näher betrachtet werden, was im Folgenden beispielhaft an Hand der Beschreibung Barcelonas in Severn Teackle Wallis "Glimpses of Spain" [Wallis 1949] geschehen soll. Grundlegend gilt es festzuhalten, dass die besuchten und intensiv beschriebenen Sehenswürdigkeiten nur einen Teil der topographischen Objekte ausmachen. Betrachten wir hierzu einen kurzen Ausschnitt über die Ankunft in Barcelona:
"The city lay beautifully in the center of its amphitheater of hills. Upon the left, as we faced it, towered up Montjuich, with its lofty and impregnable fortress, so famous, unhappily, in civil broil. To the right and near us, was the fine mole, behind which was the suburb of Barceloneta, with its painted dwellings and its crowed of factories and busy industry." [Wallis 1849, 17]
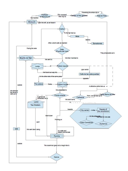
Mit diesem ersten Eindruck, noch von Bord des Schiffes, mit welchen der Autor in die Stadt kam, präsentiert Wallis die prägenden Elemente Barcelonas, bevor er sich vom Hafen aus über die Plaza del Rey zu seinem Hotel, der "Fonda del Oriente", auf den Ramblas begibt. Bis zu diesem Zeitpunkt hat er noch nichts besichtigt – die genannten Objekte befinden sich zum Teil mehrere Kilometer entfernt – und doch hat er dem Leser ein Bild der Stadt vermittelt – quasi als Ouvertüre, die auf den folgenden 15 Seiten en détail ausgeführt wird.
Neben der generellen Orientierung können topographische Objekte auch der näheren Bestimmung bzw. Lokalisierung eines anderen Objektes besitzen, wie z.B. bei "Towards the center of the city, in the Square of the Constitution, you have on one side the ancient Audiencia, or Hall of Justice, whose architectural relics bring back remembrance of Rouen, while on the other side is the Casa Consistorial." [Wallis 1849, 21f.]
Die Nennung der Plaza de la Constitución besitzt insofern keinen Eigenwert, als über die Gestalt oder Bedeutung des Platzes keine Aussagen getroffen werden, außer eben, dass weitere Objekte wie die im Folgenden näher beschriebene Audiencia, dort verortet sind. Sie dient also als Wegmarke auf der geistigen Landkarte eines potentiellen Lesers.
Schematisiert ergibt sich daraus ein Routenplan [Abb. 5], welcher wiederum auf einer Stadtkarte umgesetzt werden kann. So entsteht aus einem auf den ersten Blick – selbst unter Einbeziehung der Reihenfolge der räumlichen Objekte im Text – unstrukturierten Bild [Abb. 6] eine Repräsentation des im Bericht von Wallis vermittelten Stadtraums „Barcelona“ [Abb. 7], welcher die Grundlage für weitere Analysen bilden kann.

